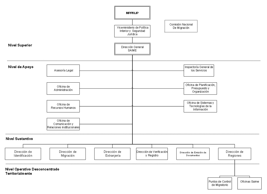
SAIME

ESTRUCTURA ORGANIZATIVA DEL SERVICIO ADMINSTRATIVO DE IDENTIFICACIÓN, MIGRACIÓN Y EXTRANJERÍA APROBADA EN FECHA 22-12-2016

wpChatIcon